分公司和子公司法律地位完全不同,根据《公司法》第十四条,分公司不具有法人资格,其民事责任由公司承担,子公司具有法人资格,依法独立承担民事责任。

分公司像你的左手,没有独立身份,做的事都由你这个主体负责,子公司像你成年的孩子,有自己的名字、财产和责任,你只是在背后控制他,但出了事原则上他自己扛。
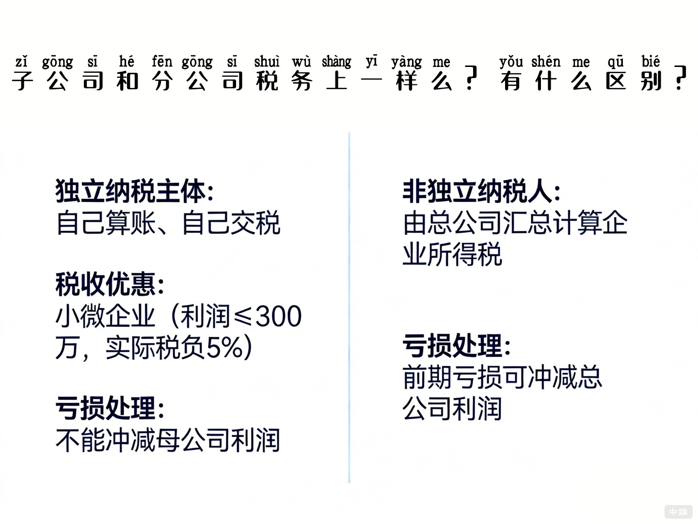
子公司是独立法人,有自己的名称、章程、董事会,以自己的名义开展业务,独立承担债务,母公司作为股东,只以出资额为限承担有限责任。

分公司不是独立法人,没有自己的财产,所有经营活动的后果都由总公司承担,如果分公司欠债,债权人可以直接找总公司要钱,总公司得用全部家底来还。
子公司是独立纳税主体,自己算账、自己交税,它可以享受小微企业税收优惠,如果利润在300万以内,实际税负只有5%,子公司的亏损不能冲减母公司的利润,自己扛着。

分公司不是独立纳税人,必须由总公司汇总计算企业所得税,因为分公司不具有法人资格,必须汇总纳税,但分公司有个好处是前期亏损可以直接冲减总公司的利润,少交所得税。
子公司虽然有独立身份,但重大决策还是要听母公司的,比如人事任免、投资方向、利润分配等,不过日常经营可以自主决策,根据当地市场灵活调整。
分公司完全在总公司直接控制下,从经营策略到人事安排都由总公司说了算。
项目前期预计会亏损,分公司亏损可以直接抵减总公司利润,省下来的所得税可能比亏的钱还多,业务与总公司高度关联,需要统一管理,不想增加太多管理成本。
风险较高的业务,预计很快能盈利,需要适应当地市场,有融资需求。
本文链接: https://www.zqsws.com/mfwz/3265.html 未经授权,禁止转载。